Abstract

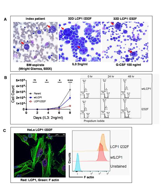
Introduction: As critical effectors of innate immune response, neutrophils migrate from the vasculature into inflamed tissue, where they engage in phagocytosis and clearance of pathogens and apoptotic cells. Migration, phagocytosis, and granule release require multiple well-coordinated events involving remodeling of the actin cytoskeleton. While mutations of some regulators of actin polymerization, such as Wiskott-Aldrich Syndrome gene (WAS) result in Severe Congenital Neutropenia (SCN), the role of actin cytoskeleton in regulating neutrophil ontogeny and functions remain poorly understood. Lymphocyte Cytosolic Protein 1 (LCP1) is an actin bundling protein encoded by LCP1 gene. A 7-year-old girl presented at age of 2 years with chronic severe neutropenia and frequent infections. Next generation sequencing did not reveal a variant in genes known to cause neutropenia. Whole exome sequencing identified a novel LCP1 p.I232F variant of unknown significance, which was not present in either parent. Bone marrow examination revealed a granulocytic hypoplasia with significant dysmorphic giant granulocytes with complex hypersegmentation and increased apoptosis. (Figure 1A) Based on these observations, we hypothesized that missense mutation in LCP1 (I232F) impairs granulocytic proliferation, and causes neutropenia.
Aims: To investigate the role of LCP1 I232F, discovered in a child with severe symptomatic neutropenia, in granulopoiesis.
Methods: in vitro experiments involving the expression of wild type and mutant LCP1 I232F in murine myeloblast cell (32D cells) and human cervical cancer HeLa cell. We deployed various biologic and functional studies to investigate the role of LCP1 I232F in granulocyte proliferation, differentiation, survival, and function.
Results: To determine the pathophysiologic significance of LCP1 I232F, we stably transduced interleukin 3-dependent murine myeloblast 32D and human cervical cancer HeLa cell lines with a doxycycline-inducible lentiviral constructs containing the cDNA for either wild type LCP1 or LCP1 I232F. The mutant LCP1 I232F expressing 32D cells showed impaired proliferation with the appearance of dysplastic granulocytic cells. (Figure 1A, B) However, we did not observe block in differentiation. A cell cycle arrest at G2/M phase occurred only in the LCP1 I232F expressing cells (Figure 1B) and was associated with an upregulation of markers of cell cycle arrest (Cdkn1a and Tp53). LCP1 I232F overexpression did not lead to increased expression of genes involved in apoptosis or the unfolded protein response. The LCP1 I232F cells with dysplastic features were further analyzed by confocal microscopy, which demonstrated increased level of F-actin and enrichment of F-actin and LCP1 at the cell cortex. Flow cytometric evaluation of these cells further confirmed the presence of increased level of F actin. (Figure 1C) Expression of LCP1 I232F impaired cell motility and invasiveness in both 32D and HeLa cells. However, mutant LCP1 expressing 32D cells demonstrated normal oxidative burst upon treatment with N-formyl-Met-Leu-Phe (fMLP) and phorbol myristate acetate (PMA). Confocal imaging and subcellular fractionation revealed diffuse localization of LCP1, but only the mutant form was found in the nucleus. (Figure 1C) In LCP1, two tandem CH domains (CH1-CH2 and CH3-CH4) formed two actin-binding domains (ABD1 and ABD2) that bind to actin to participate in actin bundling. I232F is located at LCP1-CH1 that interacts with actin. To study how the mutation impacts LCP1-actin binding, we constructed a model of LCP1-ABD1 based on the cryo-EM structure of F-actin/LCP1-ABD2 and performed 40 ns of molecular dynamics (MD) simulations of LCP1-ABD1 and LCP1-ABD1 I232F alone to study their dynamical motions. We found that LCP1-ABD1 I232F adopted a more stable open conformation than LCP1-ABD1 to bind effectively with F-actin. The model implies a prolonged association of LCP1 I232F with actin than wild-type LCP1, and the consequence is the increased stabilization of actin bundles.
Conclusions: Like the WAS gain-of-function mutations in SCN, LCP1 I232F resulted in severe neutropenia with dysplastic granulocytic precursors, cell cycle arrest, impaired motility, and increased F actin. We also found decreased proliferation of granulocytic progenitor and precursor cells. Our findings suggest that LCP1 is an important gene involved in granulopoiesis.
No relevant conflicts of interest to declare.
Author notes
This icon denotes a clinically relevant abstract
